

根据中国现行法规和标准,以下场所及相关规范明确要求设置粉尘浓度报警装置(器),具体明细如下:
01.工贸行业粉尘防爆相关规范
《工贸企业粉尘防爆安全规定》应急管理部第6号令
第十五条:……结合工艺实际情况,安装使用锁气卸灰、火花探测熄灭、风压差监测等装置,以及相关安全设备的监测预警信息系统,加强对可能存在点燃源和粉尘云的粉尘爆炸危险场所的实时监控……;
第十七条:粉尘防爆相关的泄爆、隔爆、抑爆、惰化、锁气卸灰、除杂、监测、报警、火花探测消除等安全设备的设计、制造、安装、使用、检测、维修、改造和报废,应当符合《粉尘防爆安全规程》等有关国家标准或者行业标准……;
02.煤炭矿业相关规范
《煤矿安全规程》(2022版)
第六百四十二条 煤矿必须对生产性粉尘进行监测,并遵守下列规定:
(一)总粉尘浓度,井工煤矿每月测定2次;露天煤矿每月测定1次。粉尘分散度每6个月测定1次。
(二)呼吸性粉尘浓度每月测定1次。
(三)粉尘中游离SiO2含量每6个月测定1次,在变更工作面时也必须测定1次。
(四)开采深度大于200m的露天煤矿,在气压较低的季节应当适当增加测定次数。
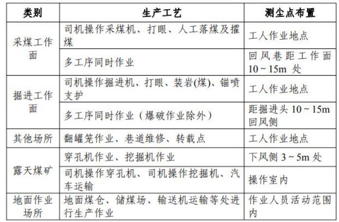
第六百四十三条 粉尘监测采样点布置应当符合表26的要求。
表26粉尘监测采样点布置

《煤矿井下消防、洒水设计规范》GB50383-2016
10.0.4 按本规范相关规定设置的风流净化水幕宜选用光电式、感应式等自动控制装置,大巷可选用风电控制装置,也可采用粉尘浓度传感器实现自动化控制。
10.0.8 井下消防、洒水系统的下列环节应纳入“井下安全监控系统”:
6 粉尘浓度传感器、用于隔火装置的烟雾传感器和温度传感器。
03.GB55010-2021《供热工程项目规范》
3.1.7 燃油或燃气锅炉间、冷热电联供的燃烧设备间、燃气调压间、燃油泵房、煤粉制备间、碎煤机间等有爆炸危险的场所,应设置固定式可燃气体浓度或粉尘浓度报警装置。可燃气体报警浓度不应高于其爆炸极限下限的20%,粉尘报警浓度不应高于其爆炸极限下限的25%。
04.通用职业卫生要求
《工作场所有害因素职业接触限值第1部分:化学有害因素》(GBZ 2.1-2019)
5.2 工作场所空气中化学有害因素和粉尘的检测按GBZ/T 160、GBZ/T 300和GBZ/T 192执行。若无相应的检测方法,可参考国内、外公认的检测方法,但应纳入质量控制程序。
05.地方性规定
部分省份(如江苏、广东)的《安全生产条例》或粉尘防爆专项治理文件中,进一步细化要求粉尘涉爆企业安装浓度报警装置。
如江苏省应急管理厅《工贸企业安全生产工作导则》2024年
铝镁金属粉尘企业“六应六尽”:
6.监测预警系统“应接尽接”;。重点铝镁金属粉尘企业全部接入粉尘监测预警系统。
06.还有很多规范涉及到粉尘浓度的问题,如现场需要清楚知道粉尘浓度值,应需安装粉尘浓度监测报警装置。
如《电子工程环境保护设计规范》GB50814-2013
4.1.5 排风系统设计应符合下列规定:
1 易燃易爆的气体,蒸汽体积浓度不应超过其爆炸下限浓度的25%,粉尘浓度不应超过其爆炸下限浓度的50%;
关键场所总结:
需设置粉尘浓度报警装置的典型场所包括:
粉尘爆炸危险场所(如除尘器、筒仓、粉碎设备周边);
煤矿井下、粮食加工车间、金属抛光区域、木材加工车间等;
其他易形成爆炸性粉尘混合物的封闭或半封闭空间。